JT65用インターフェースの製作 JH1NDM@萩原
1.回路の構成を考える。


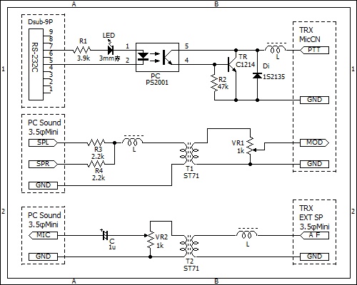
高周波の回り込みに配慮して、無線機とPCの間は直流的に絶縁する。
PTTの信号はRS−232CのRTS信号を使う(USB−シリアル変換器は別)
また信号経路は無線機によって異なるアクセサリー端子を考えず一般的な
丸形メタルマイクコネクター8Pを使う。
2.基板実装
基板(部品実装面) (はんだ面)
(部品実装図)
取り付け穴位置を確認。
先ず抵抗器・ガラスダイオードなどの背の低い部品を実装し、パターンに沿って折り曲げ適当な寸法でカットする。

次にフォトカップラー・トランジスター・フェライトビーズ・半固定抵抗器1kΩを実装し、上記の様にリードを折り曲げカットする。
(VRのリードはパターンに沿って曲げずらいのでショートしないように内側に曲げる)

最後に背の高い部品(LED以外)トランス・アルミ電解コンデンサーを実装し、リードを折り曲げカットする。
(トランスのリードは長さ2Cmにカットし使わない黒リード(CT)以外の先端を3mmはんだ処理する)
LEDの実装・はんだ付けはLEDはんだ穴をふさがない様にして他のはんだ付けが終わった後で実施する。
(LEDのアノード側リードに2Cmのスリーブを通し、リード間の絶縁を兼ねて浮かせて実装・はんだをする)

部品実装完成
部品実装間違いのチェック
はんだ面 はんだ付け完成
ショート・いもはんだに注意!
3.ケーブルの配線
ケーブルは無線機側とパソコン側に分けてケースの引き出し穴を通してから基板にはんだ付けをおこなう。
(MICコネクター(8P)は自分の無線機のマイク配線などに合わせる)

配線チェックをして”OK”であれば2本のタイラップで引き出しケーブルをまとめてケースに組み込み完成。

4.JT65フリーソフトをパソコンにダウンロード、インストールしコールサイン、グリッドロケータなどを入力して受信してみる。
※交信にあたっては
免許状にJT65の運用(通信方式65FSK、電波形式F1D)の記載の無い場合は
変更申請をしてください。

